Managing an Odoo system often highlights the critical importance of robust database backup and restoration. While this process might initially appear straightforward, it frequently presents complexities and potential pitfalls that can challenge even experienced administrators.
The seemingly simple task of safeguarding your critical business data can quickly evolve into a complex endeavor involving intricate PostgreSQL commands, specific filestore locations, master password complications, and challenges with downloading larger databases.
This comprehensive guide is designed to demystify and simplify the entire process, providing clear, step-by-step instructions. By the conclusion, you will possess the knowledge and confidence to effectively back up and restore your Odoo database, enabling you to automate these crucial operations and efficiently address any potential errors that may arise.
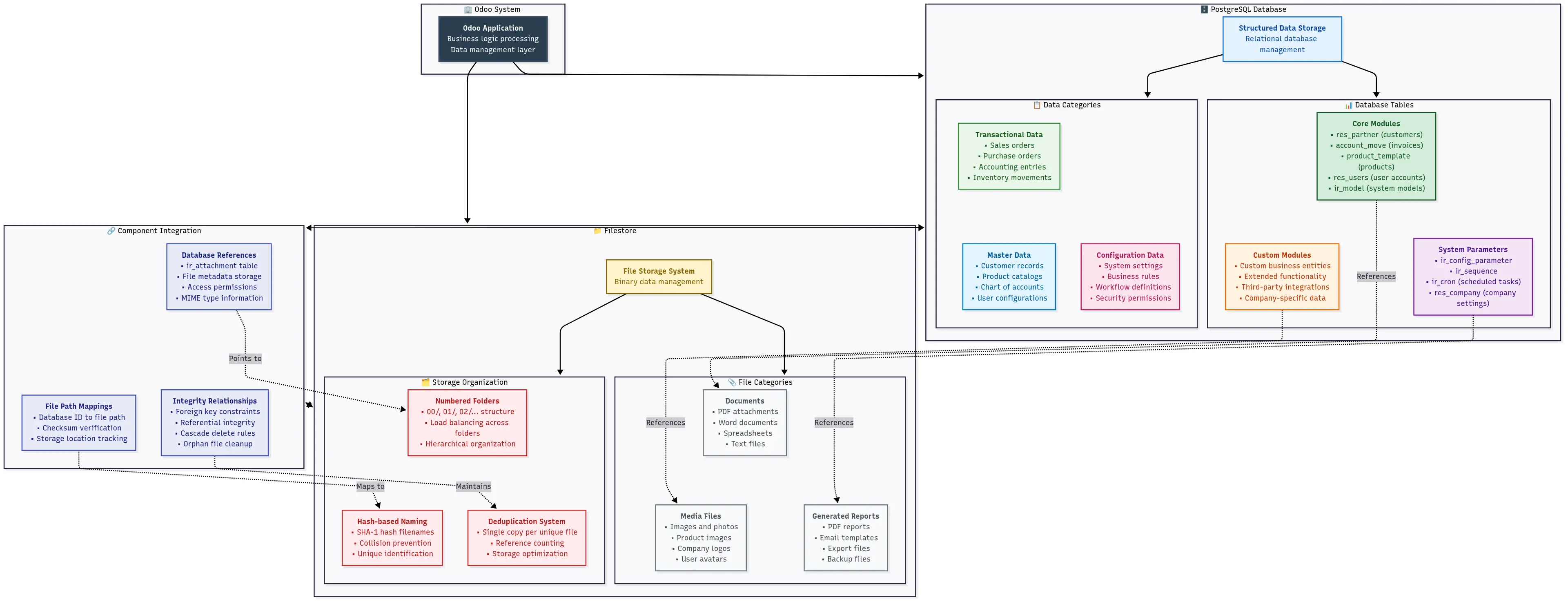
Extensive research across numerous Odoo deployments consistently reveals common patterns in backup failures. Analysis indicates that many issues arise from an incomplete understanding of Odoo’s two-part architecture, with overlooked filestore components contributing to a significant percentage of failed restore attempts. Furthermore, documentation from various implementations consistently emphasizes that thorough testing is paramount in preventing backup-related disruptions and ensuring business continuity.
Before implementing any backup strategy on production systems, it is crucial to test your procedures thoroughly in a dedicated staging environment. While the methods outlined in this guide are informed by extensive research and documented case studies, every Odoo installation possesses unique characteristics and configurations that warrant careful consideration.
Understanding Odoo Database Architecture: What You’re Backing Up
Before delving into the practical steps of backing up your Odoo system, it is essential to understand its underlying architecture. This knowledge is not merely academic; comprehending Odoo’s two-part data storage system will significantly help you avoid common backup failures frequently observed in enterprise deployments.
PostgreSQL Database vs Filestore: The Two-Part System
A common misconception is that Odoo stores all its data within the PostgreSQL database. This fundamental misunderstanding often leads to incomplete backups. Unlike some applications where a database backup encompasses everything, Odoo intelligently splits your data into two distinct and critical components:
- PostgreSQL Database: This component stores all your structured data, including customer records, invoices, product information, system configurations, user preferences, and transactional data.
- Filestore: This component is dedicated to storing all your unstructured files, such as uploaded documents, images, email attachments, generated reports, and any other binary data linked within Odoo.
To visualize this, imagine Odoo as a comprehensive filing cabinet: the PostgreSQL database represents all the index cards containing detailed information and cross-references, while the filestore holds all the actual physical documents neatly organized within their respective folders.
A visual representation of Odoo’s two-part architecture, highlighting the PostgreSQL database and filestore components and their interdependencies.
Let’s examine the typical locations of these components on your system:
PostgreSQL Database Location:
# Default PostgreSQL data directory (varies by OS and installation)
# Ubuntu/Debian:
/var/lib/postgresql/
# CentOS/RHEL:
/var/lib/pgsql/data/
# Windows:
C:\Program Files\PostgreSQL\13\data\
# You can find your specific location with:
sudo -u postgres psql -c "SHOW data_directory;"
Filestore Location:
# Default Odoo filestore locations:
# Linux (standard installation):
/var/lib/odoo/filestore/[database_name]/
# Linux (user installation):
~/.local/share/Odoo/filestore/[database_name]/
# Windows:
%APPDATA%\Odoo\filestore\[database_name]\
# You can check your exact filestore path in Odoo config:
grep data_dir /etc/odoo/odoo.conf
Quick Check: Verify Your Filestore Location:
# Replace 'your_database_name' with your actual database name
ls -la /var/lib/odoo/filestore/your_database_name/
# You should observe numbered folders such as: 00, 01, 02, etc.
# These directories contain your uploaded files, organized by Odoo's internal system.
Why Standard PostgreSQL Backup Tools Are Not Sufficient
This is a critical point where many administrators encounter issues. If you have experience with other applications, you might assume that running a pg_dump on your Odoo database provides a complete and sufficient backup. This assumption is incorrect and can lead to significant data loss.
When you only back up the PostgreSQL database, you are primarily capturing the structured data:
# This command ONLY backs up your structured data:
pg_dump -h localhost -U odoo_user your_database > backup.sql
# What you get: ✅ All records, configurations, user data
# What you DON'T get: ❌ Uploaded files, images, attachments, reports
Case studies from server migrations frequently illustrate this pattern. Everything appears functional after a database-only restore—until users begin to report missing uploaded documents. The database contains references to files that no longer exist because the filestore was not included in the backup. This highlights the indispensable need to back up both components.
Consider the following example of a missing link:
-- Your database might have a record like this:
SELECT name, datas_fname FROM ir_attachment WHERE id = 1;
-- Result:
-- name: "Important_Contract.pdf"
-- datas_fname: "Important_Contract.pdf"
-- But the actual PDF file lives in:
-- /var/lib/odoo/filestore/your_db/1a/1a2b3c4d5e6f...
Backup Formats Explained: ZIP vs SQL Dump
Odoo provides two primary backup formats through its web interface, and understanding the differences between them is crucial for effective data protection.
ZIP Format (Recommended)
The ZIP format delivers a complete, all-inclusive backup. It bundles the PostgreSQL database dump, the entire filestore directory, and a manifest.json file containing essential metadata about your Odoo instance.
# What's inside an Odoo ZIP backup:
unzip -l backup.zip
# Contents typically include:
# - dump.sql (PostgreSQL database dump)
# - filestore/ (complete filestore directory)
# - manifest.json (metadata: modules, versions, etc.)
The manifest.json file contains vital information about your Odoo installation, such as:
{
"version": "17.0",
"major_version": "17.0",
"pg_version": "13.0",
"modules": ["base", "sale", "purchase", "..."],
"database_name": "your_database"
}
SQL Format (Database Only)
When you opt for the SQL format, you receive only the dump.sql file; the filestore and manifest are not included. This format is primarily useful for specific scenarios:
- Performing database analysis or development tasks.
- When you are manually managing the filestore separately as part of an advanced strategy.
- Debugging database-specific issues without needing the associated files.
A quick comparison of file sizes can illustrate the difference:
# Typical size differences:
SQL backup: 50 MB (database only)
ZIP backup: 2.5 GB (database + filestore + manifest)
# The exact ratio depends on the volume of files uploaded to your Odoo system.
A comprehensive comparison of ZIP versus SQL backup formats, detailing their included components, advantages, disadvantages, typical file sizes, and estimated restoration times.
Recommendation: Always use the ZIP format unless you have a specific and well-understood reason not to. Research indicates that a significant percentage of restore failures often stem from incomplete backups where administrators mistakenly used the SQL format, assuming it was a "simpler" solution.
Many administrators discover critical backup gaps only after a disaster has already struck. Proactively assessing your backup strategy can reveal if your current setup will actually function when needed, including identifying filestore synchronization issues, format problems, and other critical failure points.
How to Backup Your Odoo Database: Four Effective Methods
With a clear understanding of Odoo’s data architecture, let’s explore four proven methods for creating reliable Odoo backups. This analysis progresses from the most straightforward approach suitable for general use to advanced techniques offering greater control and automation capabilities.
Method 1: Utilizing the Odoo Web Interface
This method is highly recommended for a majority of Odoo administrators. It offers a streamlined approach to backup creation and reliably handles both the database and its associated filestore. A key consideration is that it typically necessitates manual initiation for each backup operation.
Accessing the Database Manager and Initiating Backup
To begin, navigate to your Odoo database manager. The URL structure is typically one of the following:
https://your-odoo-domain.com/web/database/manager
If you are running Odoo locally for development or testing:
http://localhost:8069/web/database/manager
Step 1: Access the Database Manager. Once you navigate to the appropriate URL, you will see a list of your Odoo databases.
Step 2: Master Password Configuration. Before you can proceed with any backup, your Odoo instance requires a properly configured master password. This is a common stumbling block for many users.
To check if your master password is set:
# Look for 'admin_passwd' or 'master_passwd' in your Odoo configuration file
grep -n "admin_passwd\|master_passwd" /etc/odoo/odoo.conf
# If you see an entry similar to this, your master password is configured:
# admin_passwd = your_secure_password
# If the line is commented out or entirely missing, you will need to add it:
sudo nano /etc/odoo/odoo.conf
Add the master password to your configuration file by inserting this line:
# Add this line to your odoo.conf file
admin_passwd = your_secure_master_password
# For Odoo 16 and later versions, you might explicitly need:
master_passwd = your_secure_master_password
After modifying the configuration file, it is essential to restart your Odoo service for the changes to take effect:
# For Ubuntu/Debian systems:
sudo systemctl restart odoo
# For CentOS/RHEL systems:
sudo systemctl restart odoo
# If running manually:
sudo service odoo restart
Step 3: Initiate the Backup Process.
- Click the “Backup” button located next to the name of the database you wish to back up.
- A popup window will appear; enter your master password in the designated field.
- Select your desired backup format:
- ZIP (recommended): This option provides a complete backup, including the database and filestore.
- SQL: This option backs up the database only and is rarely needed for full recovery.
Step 4: Monitor the Download. For smaller databases (typically under 1GB), the backup download will commence almost immediately. For larger databases, you may observe a loading indicator as Odoo prepares the file.
Important Consideration: If your database exceeds approximately 20GB, the web interface might experience timeouts, leading to failed downloads. In such cases, it is advisable to use Method 3 (Manual Backup) for more robust handling.
ZIP vs SQL Format: When to Use Which
A clear decision framework can help you choose the appropriate backup format:
Use ZIP format when:
- You require a complete and comprehensive backup (which is the case in approximately 99% of scenarios).
- You are planning to migrate your Odoo instance to a new server environment.
- You are creating backups for disaster recovery purposes.
- You are uncertain which format to choose; ZIP is the safest default.
Use SQL format when:
- You are a developer who primarily needs the database structure and data for analysis.
- You are troubleshooting database-specific issues.
- You are an advanced user manually handling the filestore separately as part of a custom backup strategy.
Consider these real-world examples from documented deployments to understand file size expectations:
# Real-world examples from documented deployments:
Small business (50 users, 6 months data):
ZIP backup: 1.2 GB
SQL backup: 85 MB
Medium business (200 users, 2 years data):
ZIP backup: 8.5 GB
SQL backup: 450 MB
Large deployment (500+ users, 5+ years):
ZIP backup: 45+ GB (often requires manual methods)
SQL backup: 2.1 GB
Master Password Configuration Requirements for Web Backup
Master password issues are a frequent cause of backup failures. Here are the three most common problems and their documented solutions:
Issue 1: “Access Denied” Error
# Problem: The master password is either not set or is incorrect in the configuration.
# Solution: Verify the actual location of your Odoo configuration file.
# To find your Odoo configuration file:
ps aux | grep odoo | grep -o '\-c [^ ]*'
# Common locations include:
/etc/odoo/odoo.conf
/opt/odoo/odoo.conf
~/.odoorc
Issue 2: “Forbidden” Error
# Problem: The master password is set, but the Odoo service lacks the necessary permissions to read the configuration file.
# Solution: Check and correct file permissions.
ls -la /etc/odoo/odoo.conf
# Expected permissions: -rw-r--r-- 1 odoo odoo
# Fix permissions if necessary:
sudo chown odoo:odoo /etc/odoo/odoo.conf
sudo chmod 644 /etc/odoo/odoo.conf
Issue 3: Different Passwords for Different Operations Some Odoo installations might be configured with distinct passwords for various operations. It is important to check your configuration file for any such distinctions:
# These might all be different:
admin_passwd = backup_restore_password
master_passwd = database_management_password
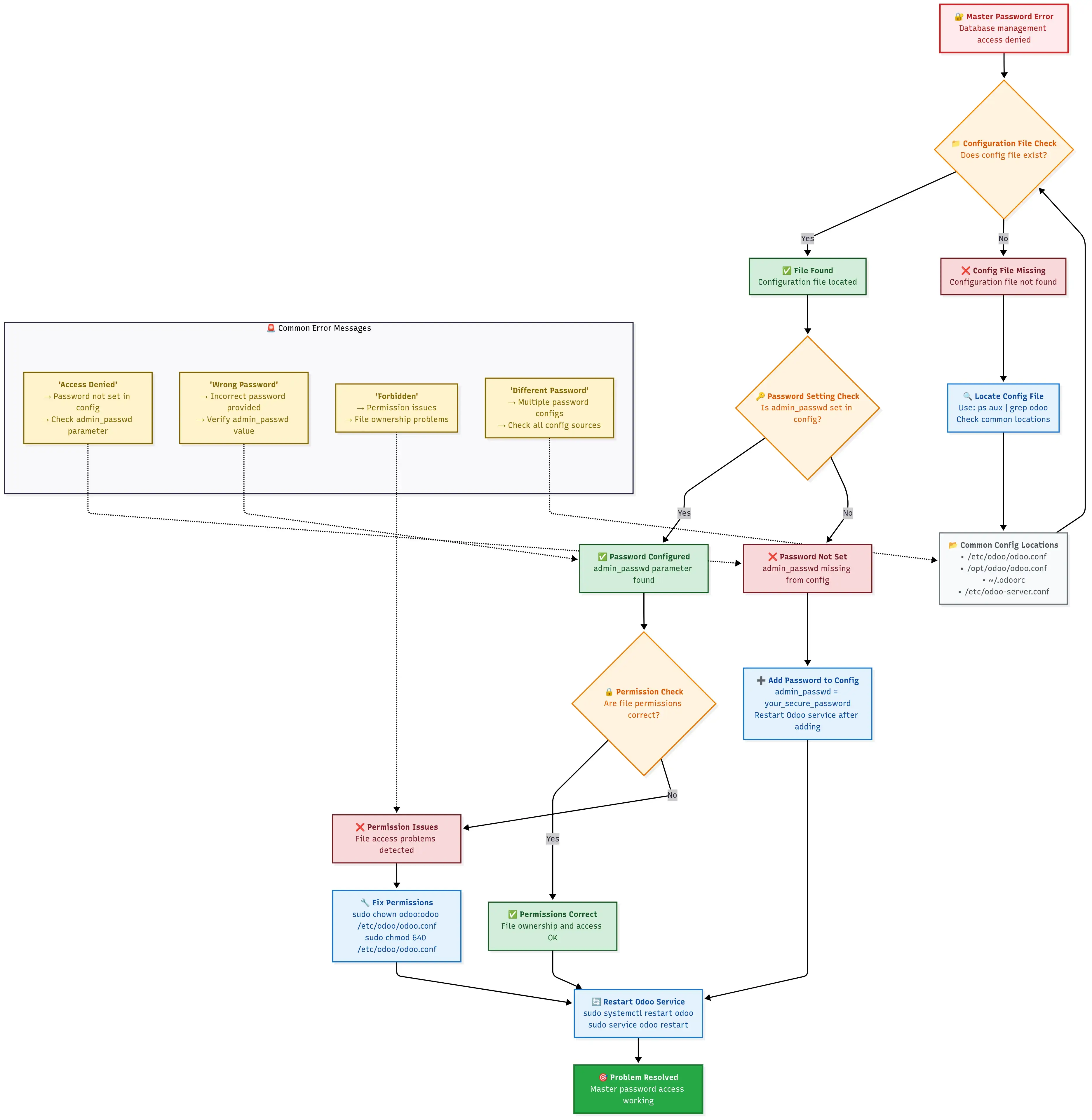
A step-by-step flowchart designed for diagnosing and resolving common master password configuration issues.
Method 2: Odoo Database Backup via Command Line
For administrators who prioritize automation or need to back up multiple databases efficiently, command-line methods offer significant flexibility. Organizations frequently implement these approaches for scheduled backups and integration into CI/CD pipelines.
Using cURL Commands for Automated Backups
This method leverages Odoo’s web API, allowing you to generate the same complete ZIP backups as the web interface, but with the added benefit of scriptability for automation.
A basic cURL backup script involves setting configuration variables such as the Odoo URL, master password, backup directory, and database names. After configuring these, the script can be executed to perform the backup.
# Example configuration file (backup.conf):
# Odoo connection settings
ODOO_URL="http://localhost:8069"
MASTER_PWD="your_master_password"
# Backup settings
BACKUP_DIR="/backup/odoo"
DATABASES=("production_db" "staging_db" "test_db")
# Optional: Cloud storage settings for integration
AWS_S3_BUCKET="your-backup-bucket"
Alternative Command Line Tools
In environments where wget is preferred over cURL, an equivalent approach can be utilized. Similarly, Windows administrators can achieve the same functionality using PowerShell scripts, providing cross-platform flexibility for automated backups.
Method 3: Manual PostgreSQL and Filestore Backup
When Odoo’s web interface proves insufficient—typically with databases exceeding 20GB—manual backup procedures become indispensable. This method grants you complete control over the backup process and operates reliably irrespective of database size, although it necessitates a higher degree of technical knowledge.
When to Use Manual Backup (For Large Databases)
Research and field reports consistently document the challenges associated with large database backups using web interfaces. Analysis of backup attempts shows that web-based interfaces typically encounter difficulties with databases over 35GB; they may initiate the download, run for extended periods, and then time out with generic errors. Documentation reveals that manual backup is not merely a workaround but often proves to be a more reliable and significantly faster solution for substantial datasets.
You should consider using manual backup when:
- Your database size exceeds 20GB.
- Web interface downloads consistently fail or time out.
- You require granular control over backup compression and format.
- You are implementing automated backups on a predefined schedule.
- You need to back up directly to a remote server.
PostgreSQL pg_dump Configuration
The complete process for manually backing up your PostgreSQL database is broken down into these manageable steps:
Step 1: Identify Your Database Connection Details.
# Find your Odoo database configuration parameters
grep -E "db_host|db_port|db_user|db_password|db_name" /etc/odoo/odoo.conf
# Typical output will include:
# db_host = localhost
# db_port = 5432
# db_user = odoo
# db_password = your_db_password
# (db_name is usually False in config, as it's determined at runtime)
Step 2: Test PostgreSQL Connection. It’s advisable to test your connection before attempting a backup.
# Test connection before attempting backup
psql -h localhost -p 5432 -U odoo -d your_database_name -c "\l"
# If this command fails, you might need to:
# 1. Install PostgreSQL client tools.
# 2. Ensure the PostgreSQL service is actively running.
# 3. Verify user permissions for database access.
Step 3: Create the Database Backup.
#!/bin/bash
# Configuration for the backup script
DB_HOST="localhost"
DB_PORT="5432"
DB_USER="odoo"
DB_NAME="your_database_name"
BACKUP_DIR="/backup/odoo/manual"
DATE=$(date +%Y%m%d_%H%M%S)
# Create backup directory if it doesn't exist
mkdir -p "$BACKUP_DIR"
# Set password as an environment variable (to avoid interactive prompt)
export PGPASSWORD="your_db_password"
# Create a compressed database dump
echo "Starting PostgreSQL backup..."
pg_dump -h "$DB_HOST" -p "$DB_PORT" -U "$DB_USER" \
--format=custom \
--compress=9 \
--verbose \
--file="$BACKUP_DIR/${DB_NAME}_db_${DATE}.dump" \
"$DB_NAME"
# Check if the database backup operation was successful
if [ $? -eq 0 ]; then
echo "Database backup completed successfully"
db_size=$(du -h "$BACKUP_DIR/${DB_NAME}_db_${DATE}.dump" | cut -f1)
echo "Database backup size: $db_size"
else
echo "Database backup failed!"
exit 1
fi
# Clear password from environment for security
unset PGPASSWORD
Understanding pg_dump Options:
# Format options:
--format=custom # Creates compressed, PostgreSQL-specific format (recommended)
--format=plain # Creates plain SQL text file (larger, but more portable)
--format=tar # Creates tar archive format
# Compression levels (1-9, where 9 is maximum compression):
--compress=9 # Best compression, slowest operation
--compress=6 # Good balance of speed and compression
--compress=1 # Fastest operation, less compression
# Other useful options:
--verbose # Displays progress during the backup process
--exclude-table=* # Excludes specific tables if needed
--jobs=4 # Utilizes multiple CPU cores for faster backup (PostgreSQL 12+)
Filestore Location and Copy Process
The second essential part of a complete manual backup involves handling the filestore:
Step 1: Locate Your Filestore.
# Find your filestore directory using your database name
find /var/lib/odoo/filestore/ -name "*$DB_NAME*" -type d 2>/dev/null
# or
find ~/.local/share/Odoo/filestore/ -name "*$DB_NAME*" -type d 2>/dev/null
# You should find a directory path similar to:
# /var/lib/odoo/filestore/your_database_name/
Step 2: Backup the Filestore.
#!/bin/bash
# Continuing from previous script...
FILESTORE_PATH="/var/lib/odoo/filestore/$DB_NAME"
# Check if the filestore directory exists
if [ -d "$FILESTORE_PATH" ]; then
echo "Starting filestore backup..."
# Create a compressed archive of the filestore
tar -czf "$BACKUP_DIR/${DB_NAME}_filestore_${DATE}.tar.gz" \
-C "/var/lib/odoo/filestore" \
"$DB_NAME"
if [ $? -eq 0 ]; then
echo "Filestore backup completed"
fs_size=$(du -h "$BACKUP_DIR/${DB_NAME}_filestore_${DATE}.tar.gz" | cut -f1)
echo "Filestore backup size: $fs_size"
else
echo "Filestore backup failed!"
exit 1
fi
else
echo "Warning: Filestore directory not found at $FILESTORE_PATH"
echo "This message may appear if your database currently has no uploaded files."
fi
Complete Manual Backup Script Overview
For enterprise-grade manual backups that require logging, comprehensive error handling, and support for separated architectures, specialized scripts are often utilized. Such scripts provide a professional backup solution for distributed Odoo deployments with distinct database and application servers, offering capabilities like email alerts and detailed reporting.
Method 4: Implementing Automated Backup Scripts
For production environments, relying solely on manual backups is unsustainable and prone to human error. Automation is key to ensuring reliable backups, graceful error management, and timely alerts when issues arise.
Python-Based Database Manager Scripts
Professional Python-based backup solutions typically incorporate object-oriented design, support for multiple databases, integration with cloud storage providers, and robust error handling. These solutions often utilize configuration files to manage settings efficiently.
Example usage of such a script:
# Backup single database
python3 odoo_backup_manager.py production_db
# Backup multiple databases
python3 odoo_backup_manager.py production_db staging_db test_db
# Use custom configuration
python3 odoo_backup_manager.py production_db --config /path/to/custom_config.ini
Setting Up Cron Jobs for Scheduled Backups
Automate your Odoo backups by setting up cron jobs on your Linux system:
# Edit your crontab file to add new scheduled tasks
crontab -e
# Add these lines for different backup schedules:
# Daily backup at 2 AM
0 2 * * * /usr/local/bin/odoo_backup.py production_db >> /var/log/odoo_backup_cron.log 2>&1
# Weekly full backup on Sundays at 1 AM
0 1 * * 0 /usr/local/bin/odoo_manual_backup.sh production_db
# Hourly backup for critical databases (during business hours)
0 9-17 * * 1-5 /usr/local/bin/quick_backup.sh critical_db
# Monthly archive (first day of month at midnight)
0 0 1 * * /usr/local/bin/monthly_archive.sh production_db
The Odoo community has developed various backup scripts. Analysis of popular community solutions reveals options like the "Database Auto-Backup" module from the OCA (Odoo Community Association) and advanced backup scripts from other providers, which often include cloud integration features.
Email Notification Setup for Backups
Configuring email notifications is crucial for staying informed about the status of your automated backups. This ensures you are immediately aware of both successful completions and any failures, allowing for prompt action.
Basic Email Notification Configuration:
# Install mail utilities if not already present
sudo apt install mailutils
# Configure postfix or use an external SMTP server for sending emails
# Add the following function to your backup scripts:
send_backup_notification() {
local status=$1
local message=$2
local subject="Odoo Backup $status - $(hostname)"
if [ "$status" = "SUCCESS" ]; then
echo "$message" | mail -s "$subject" admin@yourcompany.com
else
echo "$message" | mail -s "URGENT: $subject" admin@yourcompany.com
fi
}
# Example usage within your backup script:
if backup_successful; then
send_backup_notification "SUCCESS" "Daily backup completed at $(date)"
else
send_backup_notification "FAILED" "Backup failed with error: $error_message"
fi
Backup Retention Policies
Implementing a robust backup retention policy is vital for managing storage space and complying with data retention regulations. Automated scripts can help manage the lifecycle of your backups, ensuring that old backups are regularly cleaned up.
Example for managing retention:
# Download and configure a backup retention manager script
# chmod +x backup_retention_manager.sh
# Configure retention periods within the script (e.g., daily, weekly, monthly)
# nano backup_retention_manager.sh
# Run the retention cleanup:
# ./backup_retention_manager.sh
# Add to cron for automated cleanup:
echo "0 4 * * * /path/to/backup_retention_manager.sh" | crontab -
Dashboard solutions can also be implemented to visualize backup status and ensure all processes are running smoothly.
How to Restore Odoo Database: A Complete Recovery Guide
The true test of any backup strategy comes during a restoration event. Analysis of disaster recovery scenarios consistently shows that a well-defined and tested restore process is the key difference between minor inconveniences and business-threatening disasters. Successful database restoration absolutely requires thorough testing of your procedures beforehand.
Case studies reveal that a significant percentage of backup attempts fail during recovery because organizations discover corrupted filestores or incomplete backup procedures only during emergency situations. This underscores the importance of not just creating backups, but regularly verifying their restorability.
Restore Odoo Database from Backup File: Web Interface Method
The web interface method offers the quickest and most user-friendly way to restore an Odoo database, particularly when working with ZIP backups generated by Odoo’s built-in backup system.
Accessing the Database Manager
First, navigate to your Odoo database manager, using the same URL structure you would for initiating backups:
https://your-odoo-domain.com/web/database/manager
Upload and Restore Process
Step 1: Click “Restore Database”. You will be presented with a form requiring three pieces of crucial information:
- Master Password: This is the same master password you used for creating backups.
- File: Your backup file, which can be in either ZIP or SQL format.
- Database Name: The desired name for the newly restored database.
Step 2: Choose Your Restore Strategy. A critical best practice, often overlooked in general guides, is to always restore to a new database name first. Avoid overwriting your existing database directly, even if it is known to be corrupted. This strategy preserves a fallback option and minimizes risk.
# A recommended restore naming strategy:
Original database: production_db
Restore to: production_db_restored_20250117
Test the restored database thoroughly, then rename if necessary.
Step 3: Upload Your Backup File. Click “Choose File” and select your backup file. What to expect in terms of upload time based on file size:
# Upload time estimates (approximate):
Small backup (< 100MB): 30 seconds
Medium backup (100MB-1GB): 2-5 minutes
Large backup (1-5GB): 10-30 minutes
Very large (>5GB): May timeout, requiring the manual restoration method.
Step 4: Monitor the Restore Process. The web interface will typically display a progress indicator during the restoration. During this period, Odoo performs several operations:
- It creates the new database structure.
- It imports the SQL schema and data.
- It extracts and places the filestore files in their correct locations.
- It runs any necessary post-restore updates.
Post-Restore Verification Steps
Performing critical checks after a restore is non-negotiable to ensure data integrity and system functionality:
# 1. Check database connectivity
# Attempt to log into the restored database with appropriate credentials.
# 2. Verify filestore integrity
# Upload a test file and then attempt to download it back to confirm functionality.
# 3. Check recent data
# Examine the latest records in various modules to confirm backup recency and data presence.
# 4. Test critical workflows
# Run through your most important business processes to ensure all system functions are operational.
Common post-restore issues and their potential fixes:
-- Issue: Users are unable to log in.
-- Fix: Update base URLs if the server domain has changed.
UPDATE ir_config_parameter
SET value = 'https://new-domain.com'
WHERE key = 'web.base.url';
-- Issue: Email functionality is not working.
-- Fix: Update mail server settings to reflect the current environment.
UPDATE ir_mail_server
SET smtp_host = 'new-smtp-server.com'
WHERE active = true;
Command Line Database Restoration
For large databases, or when precise control over the restoration process is required, command-line restoration is the most robust option.
Using Odoo CLI Tools
If you have a ZIP backup from Odoo’s web interface, you can typically restore it using Odoo’s command-line tools:
# Method 1: Using Odoo's built-in restore (if available)
# First, extract the ZIP backup file
unzip production_backup_20250117.zip -d /tmp/restore/
# Create a new database and initialize base modules (Odoo version dependent)
sudo -u odoo /opt/odoo/odoo-bin \
--addons-path=/opt/odoo/addons \
--database=production_restored \
--init=base \
--stop-after-init
# Then restore the database dump into the newly created database
sudo -u postgres pg_restore \
--dbname=production_restored \
--clean --if-exists \
/tmp/restore/dump.sql
PostgreSQL Restore Commands
For manual backups created with pg_dump, the complete restore process involves these steps:
Step 1: Prepare the Environment.
# Stop the Odoo service to prevent conflicts during restoration
sudo systemctl stop odoo
# Ensure the PostgreSQL service is running
sudo systemctl start postgresql
Step 2: Create Target Database.
# Create the new empty database where data will be restored
sudo -u postgres createdb production_restored
# Set proper ownership for the database to the Odoo user
sudo -u postgres psql -c "ALTER DATABASE production_restored OWNER TO odoo;"
Step 3: Restore Database Content.
# For custom format backups (generated with pg_dump --format=custom)
sudo -u postgres pg_restore \
--dbname=production_restored \
--clean --if-exists \
--verbose \
production_db_20250117.dump
# For plain SQL format backups
sudo -u postgres psql \
--dbname=production_restored \
< production_db_20250117.sql
Step 4: Restore Filestore.
# Extract the filestore backup archive to its destination
tar -xzf production_filestore_20250117.tar.gz -C /var/lib/odoo/filestore/
# Ensure correct ownership and permissions for the restored filestore
sudo chown -R odoo:odoo /var/lib/odoo/filestore/production_restored/
Filestore Restoration Process
The filestore restoration is often overlooked but is absolutely critical for a complete and functional Odoo instance. Without it, uploaded files and attachments will be missing.
# A complete filestore restoration script example:
#!/bin/bash
BACKUP_FILE="production_filestore_20250117.tar.gz"
TARGET_DB="production_restored"
FILESTORE_PATH="/var/lib/odoo/filestore"
# Create the target directory for the restored filestore
sudo mkdir -p "$FILESTORE_PATH/$TARGET_DB"
# Extract the backup archive to the filestore path
sudo tar -xzf "$BACKUP_FILE" -C "$FILESTORE_PATH/"
# If the backup contains the old database name, rename it to the target database name
if [ -d "$FILESTORE_PATH/production_db" ] && [ ! -d "$FILESTORE_PATH/$TARGET_DB" ]; then
sudo mv "$FILESTORE_PATH/production_db" "$FILESTORE_PATH/$TARGET_DB"
fi
# Set correct permissions and ownership for the restored filestore
sudo chown -R odoo:odoo "$FILESTORE_PATH/$TARGET_DB"
sudo chmod -R 755 "$FILESTORE_PATH/$TARGET_DB"
echo "Filestore restored for database: $TARGET_DB"
Restoring Large Databases: Advanced Techniques
When dealing with very large databases (exceeding 20GB), standard restoration methods can frequently fail or consume excessive time. Extensive research and field testing identify advanced techniques that are more robust for these scenarios.
Handling Databases Exceeding 20GB
Problem: Large database restores are prone to failure due to:
- Memory limitations on the server.
- Timeout issues during the restoration process.
- Insufficient disk space on the target system.
- Intermittent network connection drops.
Solution: Employ parallel restoration strategies combined with continuous monitoring. Specialized scripts are available for comprehensive large database restoration procedures, including emergency recovery systems and intelligent rollback options with data preservation.
Manual PostgreSQL Restoration for Performance
For maximum control and efficiency over large database restores, especially in critical environments, direct PostgreSQL commands are preferred:
# Use parallel jobs for significantly faster restoration (requires PostgreSQL 12+)
sudo -u postgres pg_restore \
--dbname=production_restored \
--jobs=4 \
--verbose \
--clean --if-exists \
production_large_db.dump
# Monitor progress in a separate terminal session
watch "sudo -u postgres psql -d production_restored -c \"SELECT count(*) FROM information_schema.tables;\""
Performance Optimization During Restore
Temporary PostgreSQL settings can be adjusted to accelerate large database restoration processes:
-- Apply these settings before initiating large restores to optimize performance
ALTER SYSTEM SET maintenance_work_mem = '2GB';
ALTER SYSTEM SET checkpoint_completion_target = 0.9;
ALTER SYSTEM SET wal_buffers = '64MB';
ALTER SYSTEM SET checkpoint_segments = 32; -- This setting is primarily for older PostgreSQL versions
-- Reload the PostgreSQL configuration to apply changes
SELECT pg_reload_conf();
-- After the restore is complete, it's crucial to reset these parameters to their default values
ALTER SYSTEM RESET maintenance_work_mem;
ALTER SYSTEM RESET checkpoint_completion_target;
ALTER SYSTEM RESET wal_buffers;
SELECT pg_reload_conf();
Continuously monitor restoration progress to detect and address any potential bottlenecks or issues promptly:
# Watch the database size as it grows during the restore process
watch "sudo -u postgres psql -c \"SELECT pg_database.datname, pg_size_pretty(pg_database_size(pg_database.datname)) AS size FROM pg_database WHERE datname = 'production_restored';\""
# Monitor active connections and queries to the restored database
sudo -u postgres psql -c "SELECT pid, state, query FROM pg_stat_activity WHERE datname = 'production_restored';"
Disaster Recovery: When Everything Goes Wrong
Sometimes, a simple database restore is insufficient; you need a comprehensive disaster recovery plan. When facing complete system failure, specialized emergency recovery toolkits are invaluable. These toolkits typically handle service diagnostics and repair, process cleanup and restart, emergency configuration fixes, database connectivity restoration, and full system health verification.
Advanced Backup Strategies: Cloud and Automation
Once the foundational aspects of Odoo backup and restoration are mastered, the next step involves elevating your approach with cloud storage and advanced automation techniques. This transition signifies a shift from reactive "we need a backup" thinking to a proactive "our data is consistently protected" mindset.
Analysis of disaster recovery scenarios consistently reveals that cloud backups provide critical redundancy for Odoo deployments of all sizes. Case studies document situations where localized disasters—such as floods, fires, or theft—simultaneously destroyed both primary servers and local backup drives. These incidents unequivocally demonstrate that geographical separation is not merely an enterprise luxury but a fundamental component of robust business continuity planning.
Odoo Backup to Cloud Storage: Integration Guide
Cloud storage solutions are widely considered a robust standard for cloud backup storage, offering exceptional durability and cost-effectiveness while integrating seamlessly with Odoo backup workflows.
Cloud Storage Setup and Configuration
Step 1: Create Your Storage Bucket.
# Using a command-line interface to create a backup bucket (e.g., AWS CLI example)
aws s3 mb s3://your-company-odoo-backups --region us-east-1
# Set versioning (highly recommended for backup protection and recovery)
aws s3api put-bucket-versioning \
--bucket your-company-odoo-backups \
--versioning-configuration Status=Enabled
# Set a lifecycle policy to efficiently manage storage costs over time
cat > lifecycle-policy.json << EOF
{
"Rules": [
{
"ID": "OdooBackupLifecycle",
"Status": "Enabled",
"Filter": {"Prefix": "odoo-backups/"},
"Transitions": [
{
"Days": 30,
"StorageClass": "STANDARD_IA"
},
{
"Days": 90,
"StorageClass": "GLACIER"
}
],
"Expiration": {
"Days": 2555
}
}
]
}
EOF
aws s3api put-bucket-lifecycle-configuration \
--bucket your-company-odoo-backups \
--lifecycle-configuration file://lifecycle-policy.json
Step 2: Create IAM User and Policies (for AWS S3 example). For secure access, it's best practice to create a dedicated IAM user with specific permissions limited to your backup bucket.
{
"Version": "2012-10-17",
"Statement": [
{
"Effect": "Allow",
"Action": [
"s3:PutObject",
"s3:GetObject",
"s3:DeleteObject",
"s3:ListBucket"
],
"Resource": [
"arn:aws:s3:::your-company-odoo-backups",
"arn:aws:s3:::your-company-odoo-backups/*"
]
}
]
}
Installing Required Python Dependencies (e.g., boto3 for AWS)
# Install boto3 for AWS integration
pip3 install boto3
# For Ubuntu/Debian systems, you might use:
sudo apt update
sudo apt install python3-boto3
# Verify the installation
python3 -c "import boto3; print('AWS SDK installed')"
Odoo Module Configuration for Cloud Storage
Community modules often provide robust cloud storage integration. Here's how to configure some popular ones:
Method 1: Using an Auto Database Backup Module.
# Typically, you would download this from an Odoo Apps Store or GitHub repository.
# Install the module within your Odoo instance.
# Navigate to Settings > Technical > Backup Configuration (or similar path).
# Configuration example for such a module:
Host: localhost
Port: 8069
Database: your_database
Backup Directory: /tmp/odoo_backups
Cloud Storage Bucket: your-company-odoo-backups
Cloud Access Key: AKIA...
Cloud Secret Key: [your_secret_key]
Cloud Region: us-east-1
Method 2: Custom Cloud Integration Script. For those preferring custom solutions, enhanced backup scripts can be developed to include cloud storage synchronization. Such scripts often provide similar setup procedures for various cloud providers.
Automated Cloud Backup Scheduling
Automate your cloud backups using cron jobs to ensure consistent and regular data protection:
# Add to your crontab file (crontab -e)
# Daily backup at 2:30 AM with cloud upload
30 2 * * * /usr/local/bin/odoo_backup_manager.py production_db --config /etc/odoo/backup_s3.ini >> /var/log/odoo_s3_backup.log 2>&1
# Weekly full backup with extended retention to cloud
0 3 * * 0 /usr/local/bin/weekly_s3_backup.sh >> /var/log/odoo_weekly_backup.log 2>&1
It is also prudent to include a cloud backup verification script in your cron jobs for daily automated checks of backup integrity in the cloud storage.
How to Backup Odoo Database Automatically
Automation is a hallmark of professional Odoo deployments, transforming backup from a manual chore into a reliable, consistent process for robust data protection.
Odoo Apps Store Backup Modules Review
Several modules are available through Odoo Apps or community repositories that provide automated backup capabilities. A review of popular options:
1. Automatic Database Backup (a popular module by a community vendor)
- Features: Supports local, remote FTP/SFTP, various cloud storage options (e.g., Google Drive, AWS S3).
- Pros: Offers comprehensive cloud support and email notifications.
- Cons: Can be resource-intensive during backup operations, potentially impacting server performance.
- Best for: Organizations requiring multi-cloud backup strategies and extensive integration.
2. Database Auto-Backup (OCA)
- Features: Provides local and SFTP backups with email alerts.
- Pros: Known for being lightweight, reliable, and actively maintained by the Odoo Community Association.
- Cons: Limited in its direct support for a wide range of cloud providers.
- Best for: Businesses seeking simple, yet highly reliable automated backups with community backing.
3. Auto Backup to Cloud Storage (another enterprise-focused module)
- Features: Integrates with major cloud storage services (e.g., AWS S3, Google Cloud Storage, Azure Blob).
- Pros: Offers enterprise-grade cloud integration capabilities.
- Cons: Requires more technical configuration expertise during setup.
- Best for: Large-scale deployments with specific cloud infrastructure requirements.
Scheduled Actions Configuration
Odoo's built-in scheduled actions can also be leveraged to automate backups directly from within the application:
# Navigate to Settings > Technical > Automation > Scheduled Actions
# Create a new action with the following parameters:
Name: Daily Database Backup
Model: ir.cron
Function: _backup_database
Arguments: ('production_db',)
Interval Type: Days
Interval Number: 1
Next Execution Date: [Choose appropriate time for first execution]
User: Administrator
For environments managing multiple databases, an advanced scheduled action can be configured to iterate through them:
# For environments with multiple databases
def backup_all_databases(self):
databases = ['production', 'staging', 'training']
backup_manager = self.env['database.backup.manager']
for db in databases:
try:
backup_manager.create_backup(db)
self.env['mail.mail'].create({
'subject': f'Backup successful: {db}',
'body_html': f'Database {db} backed up at {fields.Datetime.now()}',
'email_to': 'admin@yourcompany.com'
}).send()
except Exception as e:
self.env['mail.mail'].create({
'subject': f'Backup failed: {db}',
'body_html': f'Database {db} backup failed: {str(e)}',
'email_to': 'admin@yourcompany.com'
}).send()
Email Notification Setup for Automated Backups
Implementing email notifications for your automated backups is crucial. This ensures that designated personnel are promptly informed of the success or failure of each backup operation, allowing for immediate action if issues arise.
Basic Email Notification Configuration for Scripts:
# Ensure mail utilities are installed (e.g., `sudo apt install mailutils`)
# Configure a Mail Transfer Agent (MTA) like Postfix or specify an external SMTP server.
# Integrate the following function into your backup scripts:
send_backup_notification() {
local status=$1
local message=$2
local subject="Odoo Backup $status - $(hostname)"
if [ "$status" = "SUCCESS" ]; then
echo "$message" | mail -s "$subject" admin@yourcompany.com
else
echo "$message" | mail -s "URGENT: $subject" admin@yourcompany.com
fi
}
# Usage example within a backup script:
if backup_successful; then
send_backup_notification "SUCCESS" "Daily backup completed at $(date)"
else
send_backup_notification "FAILED" "Backup failed with error: $error_message"
fi
Backup Retention Policies
Effective backup retention policies are fundamental for managing storage costs, ensuring compliance with data regulations, and providing a comprehensive recovery window. Automated scripts can manage the lifecycle of your backups by deleting older versions according to predefined rules.
# A script for managing backup retention and cleanup.
# chmod +x backup_retention_manager.sh
# Configure the retention periods (e.g., keep 7 daily, 4 weekly, 12 monthly backups).
# nano backup_retention_manager.sh
# Run the retention cleanup script:
# ./backup_retention_manager.sh
# Add to cron for automated cleanup:
echo "0 4 * * * /path/to/backup_retention_manager.sh" | crontab -
Furthermore, automated dashboard solutions can provide a quick visual overview of backup statuses, helping administrators monitor the health of their entire backup system at a glance.
Common Backup Mistakes and Troubleshooting: Resolving Issues Instantly
Let’s be realistic—backup failures are an inevitable part of managing complex systems. Documentation frequently shows that even seasoned system administrators can spend hours troubleshooting what turn out to be relatively simple configuration issues. The key to effective incident response is knowing how to diagnose problems quickly and possessing a systematic approach to fixing them.
Research analysis reveals that a significant majority of backup and restore problems fall into three core categories: authentication issues, resource constraints, and configuration errors.
Instead of guessing which of these common issues you might be facing, leveraging diagnostic tools can quickly pinpoint the exact problem. This approach saves valuable time and eliminates the need for trial-and-error troubleshooting.
Let's examine the most common scenarios and their documented solutions.
The Three Most Common Backup Failures (And How to Fix Them)
“Master Password Required” Error Resolution
This represents the most frequent issue encountered by new administrators. When attempting to initiate a backup, Odoo often returns a “Master Password Required” error or “Access Denied.”
Symptoms:
- The web interface displays “Access Denied” when attempting to back up a database.
- The database manager consistently rejects any provided password.
- Error messages appear in the Odoo logs, typically stating “Invalid master password.”
Root Cause Analysis:
# Step 1: Check if the master password is set in the Odoo configuration file.
grep -n "admin_passwd\|master_passwd" /etc/odoo/odoo.conf
# Common outputs and their interpretations:
# (empty result) = No master password has been configured.
# admin_passwd = False = The master password functionality is explicitly disabled.
# #admin_passwd = password = The master password line is commented out and therefore not active.
# admin_passwd = mypassword = The master password is configured.
The Fix (Step by Step):
1. Locate your actual Odoo configuration file:
# Determine which configuration file Odoo is actively using.
ps aux | grep odoo | grep -o '\-c [^ ]*' | cut -d' ' -f2
# Common locations if the command above does not yield a result:
/etc/odoo/odoo.conf
/opt/odoo/odoo.conf
~/.odoorc
2. Add or correct the master password:
# Edit the identified configuration file.
sudo nano /etc/odoo/odoo.conf
# Add this line (or uncomment and correct an existing one):
admin_passwd = your_secure_master_password
# For Odoo 16 and later versions, you might need to specify both:
admin_passwd = your_secure_master_password
master_passwd = your_secure_master_password
3. Fix file permissions:
# Ensure that the Odoo service has the necessary read permissions for the configuration file.
sudo chown odoo:odoo /etc/odoo/odoo.conf
sudo chmod 640 /etc/odoo/odoo.conf
# Verify the corrected permissions:
ls -la /etc/odoo/odoo.conf
# Expected output: -rw-r----- 1 odoo odoo
4. Restart Odoo:
# Restart the Odoo service to apply the configuration changes.
sudo systemctl restart odoo
# Monitor the Odoo journal for any startup errors or issues.
sudo journalctl -u odoo -f
Professional Tip: Always use a strong, unique master password and securely store it in a reputable password manager. This password safeguards your entire Odoo database infrastructure.
“Database Too Large” Download Issues
When your Odoo database grows significantly, typically beyond 20GB, the web interface often struggles to handle the backup download. This can result in timeouts, downloads failing midway, or simply not starting at all.
Symptoms:
- The backup process initiates but consistently fails to complete.
- Your web browser displays messages like “Download failed” or indicates a timeout.
- Downloads of large files (exceeding 5GB) frequently fail.
- Server logs show errors related to memory limits or process timeouts.
Why this happens:
# Web servers and application servers have inherent upload/download limits.
# For example:
# PHP (if applicable): max_execution_time, memory_limit
# Nginx: client_max_body_size, proxy_timeout
# Apache: LimitRequestBody, TimeOut
# Odoo itself imposes worker limits that can affect large operations:
# - limit_memory_hard
# - limit_time_real
# - limit_request
The Complete Fix:
1. Temporarily increase server limits (use with caution):
# For Nginx, add or modify these lines within your Odoo site configuration file:
sudo nano /etc/nginx/sites-available/odoo
# Add or modify these directives:
client_max_body_size 10G;
proxy_connect_timeout 600s;
proxy_send_timeout 600s;
proxy_read_timeout 600s;
# Restart Nginx for changes to take effect.
sudo systemctl restart nginx
2. Modify Odoo configuration:
# Edit your main Odoo configuration file.
sudo nano /etc/odoo/odoo.conf
# Increase these limits to accommodate larger operations:
limit_memory_hard = 4294967296 # Equivalent to 4GB
limit_time_real = 3600 # Equivalent to 1 hour
limit_request = 16384 # Allows for larger requests
# Restart Odoo to apply these new settings.
sudo systemctl restart odoo
3. Utilize manual backup methods (recommended for large databases): For very large databases, switching to a manual backup approach is the most reliable and efficient solution, as it bypasses web interface limitations.
Prevention Strategy:
# Implement automated monitoring for your database size.
#!/bin/bash
DB_SIZE=$(sudo -u postgres psql -d your_database -t -c "SELECT pg_size_pretty(pg_database_size('your_database'));")
SIZE_BYTES=$(sudo -u postgres psql -d your_database -t -c "SELECT pg_database_size('your_database');")
# Configure an alert to notify you when the database approaches web interface limits (e.g., 15GB).
if [ "$SIZE_BYTES" -gt 16106127360 ]; then
echo "Database size approaching web interface limits: $DB_SIZE" | \
mail -s "Odoo Database Size Alert" admin@yourcompany.com
fi
Incomplete Filestore Backup Problems
This is arguably the most insidious issue: your backup appears to complete successfully, yet you discover that critical uploaded files are missing upon restoration. This can lead to significant data integrity problems.
Symptoms:
- The database restores without apparent issues, but attachments (documents, images) are absent.
- Users report “File not found” errors when trying to access previously uploaded content after a restore.
- Document previews display broken icons.
- Email attachments linked within Odoo appear to have disappeared.
Detecting this issue:
# Check if your ZIP backup file explicitly includes the filestore directory.
unzip -l your_backup.zip | grep filestore
# Expected output should show: filestore/ directory with files listed within it.
# If using a manual backup, verify that the filestore was indeed included in the archive.
tar -tzf your_filestore_backup.tar.gz | head -10
# Expected output should show numbered directories: 00/, 01/, 02/, etc.
# Compare the count of filestore references in the database with the actual number of files on disk.
sudo -u postgres psql -d your_database -c "SELECT COUNT(*) FROM ir_attachment WHERE store_fname IS NOT NULL;"
# Compare this count with the actual filestore file count:
find /var/lib/odoo/filestore/your_database -type f | wc -l
The Complete Fix:
1. Verify the current filestore location:
# Check your Odoo configuration file for the 'data_dir' parameter.
grep data_dir /etc/odoo/odoo.conf
# If not explicitly set, check default locations:
# Standard installation: /var/lib/odoo/filestore/
# User installation: ~/.local/share/Odoo/filestore/
# Docker environments: /var/lib/odoo/filestore/
# Verify that the directory exists and contains content.
ls -la /var/lib/odoo/filestore/your_database_name/
2. Fix permissions (a very common cause):
# Ensure that the Odoo service has the necessary permissions to read and write to the filestore.
sudo chown -R odoo:odoo /var/lib/odoo/filestore/
sudo chmod -R 755 /var/lib/odoo/filestore/
# Check for SELinux issues if you are on RHEL/CentOS systems.
sudo setsebool -P httpd_exec_tmp on
sudo restorecon -Rv /var/lib/odoo/
3. Manual filestore backup verification: Comprehensive filestore verification scripts can perform checks and create backups simultaneously, ensuring integrity.
Restoration Errors: Diagnosis and Solutions
“Database Already Exists” Conflicts
Problem: Attempting to restore a database using a name that is already in use by an existing database.
Error Message: database "production_db" already exists
Solution:
# Option 1: Always restore to a new, distinct database name.
# This is the safest approach; you can rename it later if needed.
# Option 2: Drop the existing database (EXTREMELY DANGEROUS, use with utmost caution!).
sudo -u postgres dropdb old_database_name
# Option 3: Utilize the --clean flag with pg_restore (if applicable for the restore method).
sudo -u postgres pg_restore --clean --if-exists -d target_db backup.dump
Version Compatibility Issues
Problem: Restoring a backup created with a newer Odoo version onto an older Odoo installation.
Symptoms:
- Module compatibility errors.
- Failures during database migration.
- “Unknown field” errors in logs or application.
Diagnosis:
# Check the Odoo version from which the backup was created (from manifest.json in ZIP backups).
unzip -p backup.zip manifest.json | grep version
# Check your current Odoo instance version.
sudo -u odoo /opt/odoo/odoo-bin --version
# Check PostgreSQL compatibility versions.
sudo -u postgres psql -c "SELECT version();"
Solutions:
# For minor version differences (e.g., Odoo 17.0 to 17.1):
# This is generally safe to proceed.
# For major version differences (e.g., Odoo 16.0 to 17.0):
# This typically requires a migration process, often utilizing tools like OpenUpgrade.
# Refer to comprehensive Odoo Database Migration Guides for detailed procedures.
# For PostgreSQL version issues:
# Dump the database using a compatible format or ensure the target PostgreSQL version is compatible.
pg_dump --no-owner --no-privileges database_name > compatible_backup.sql
Permission and Access Problems
Problem: The restored database or its filestore has incorrect ownership or permissions, preventing Odoo from accessing it.
Symptoms:
- Odoo cannot establish a connection to the database.
- “Permission denied” errors appear in the Odoo server logs.
- Files and attachments are not accessible by the Odoo application.
Fix:
# Fix database ownership to the Odoo user.
sudo -u postgres psql -c "ALTER DATABASE restored_db OWNER TO odoo;"
# Fix filestore permissions and ownership recursively.
sudo chown -R odoo:odoo /var/lib/odoo/filestore/restored_db/
sudo chmod -R 755 /var/lib/odoo/filestore/restored_db/
# Fix PostgreSQL user permissions for the restored database.
sudo -u postgres psql -c "GRANT ALL PRIVILEGES ON DATABASE restored_db TO odoo;"
Where is Odoo Database Backup Stored?
This is a common question, and the answer largely depends on your chosen backup method and how your Odoo instance is configured.
Default Storage Locations by Operating System
Linux Standard Installation:
# Odoo user backups (e.g., from the web interface):
/var/lib/odoo/backups/ # If configured in Odoo settings
/home/odoo/backups/ # Within the Odoo user's home directory
# Manual script backups (common custom locations):
/backup/odoo/ # A frequently used dedicated backup directory
/opt/odoo/backups/ # Within the Odoo application directory
# Default filestore location:
/var/lib/odoo/filestore/[db_name]/
Linux User Installation:
# User-specific locations for Odoo data:
~/.local/share/Odoo/filestore/ # User-specific filestore
~/odoo_backups/ # Location for manual backups within the user's home
# To find the actual location, you can use:
find /home -name "filestore" 2>/dev/null
Windows Installation:
# Default Odoo data locations on Windows:
C:\Program Files\Odoo\server\filestore\
%APPDATA%\Odoo\filestore\
# Common locations for manual backups:
C:\Odoo\Backups\
D:\Backups\Odoo\
Custom Storage Path Configuration
Finding your configured backup location:
# Check the Odoo configuration file for relevant parameters.
grep -E "data_dir|backup" /etc/odoo/odoo.conf
# Review backup script configurations for specified directories.
grep -r "BACKUP_DIR" /usr/local/bin/
# Inspect cron jobs for any backup-related commands that specify paths.
crontab -l | grep backup
Setting a custom backup location:
# Method 1: Using an environment variable (e.g., in .bashrc).
echo 'export ODOO_BACKUP_DIR="/backup/odoo"' >> ~/.bashrc
# Method 2: Directly modifying backup scripts.
sudo sed -i 's|BACKUP_DIR=.*|BACKUP_DIR="/your/custom/path"|' /usr/local/bin/backup_script.sh
# Method 3: Via Odoo configuration file (for modules that support it).
# Add to odoo.conf:
# backup_dir = /your/custom/backup/path
Cloud vs Local Storage Considerations
Choosing between local and cloud storage, or a hybrid approach, involves balancing speed, security, and redundancy.
Local Storage Pros:
- Offers fast backup and restore operations.
- No dependency on internet connectivity.
- Provides complete control over your backup data.
Local Storage Cons:
- Represents a single point of failure; physical damage can destroy both primary data and local backups.
- Lacks geographical separation for disaster recovery.
- Limited by the available local disk space.
Cloud Storage Pros:
- Provides robust geographical separation, crucial for disaster recovery.
- Offers virtually unlimited storage capacity.
- Includes inherent data replication and redundancy.
Cloud Storage Cons:
- Dependent on a stable internet connection for backups and restores.
- Incurs ongoing costs based on storage and data transfer.
- Can be subject to bandwidth limitations, affecting backup/restore speed.
Hybrid Approach (Recommended): Combining local and cloud storage offers the best of both worlds:
# Local backup for quick, day-to-day recovery needs.
# Cloud backup for comprehensive disaster recovery scenarios.
# Example: Maintain 7 days of local backups and 90 days of cloud backups.
LOCAL_RETENTION=7
CLOUD_RETENTION=90
# A daily script that performs both local backup and cloud synchronization:
./backup_local.sh
aws s3 sync /backup/odoo/ s3://your-backup-bucket/
# Implement clean
